Sungkyunkwan University

W100 Representative
Seungyun LeeWorld University Rankings Coordinator, Office of Strategy and Planning
Seungyun Lee is the World University Rankings Coordinator at Sungkyunkwan University (SKKU), South Korea, working in the Office of Strategy and Planning. Previously, he was a data analyst in the university’s Office of Performance Analysis. His work interests include global research collaboration and academic engagement. Seungyun also serves as a certified instructor and university ambassador for the NVIDIA Deep Learning Institute (DLI), representing SKKU in promoting AI education. With a background in Computer Science, he is highly skilled in machine learning and deep learning. Outside of work, he enjoys exploring emerging technologies and fostering cross-cultural academic partnerships.

Sungkyunkwan University is a national university with 627 years of glorious history and shining tradition and is a representative symbol of a leading university which leads the new era. At the same time, the university has led the development of higher education in Korea by challenging and innovating with a mind for sharing and coexistence. We strive to newly form our own brand worthy of our name which actively embraces global social issues through pioneering of global management.
The Latest from Sungkyunkwan University
Development of an Origami-Based Hybrid Pneumatic Joint for High-Torque Manipulators
This study developed a hybrid pneumatic joint by combining a soft pneumatic-driven origami chamber and a rigid frame with a fixed rotational axis. The hybrid joint appropriately limited the…
Identification of Spin Decoherence Mechanism in VB- Defect Qubits of h-BN
The team led by Prof. Hosung Seo systematically studied the magnetic-field–dependent behavior of spin decoherence in the negatively charged boron vacancy (VB⁻) defect of hexagonal boron nitride (h-BN) and…
SKKU Strengthens Educational and Research Cooperation with Major Universities and Institutions in Hanoi, Vietnam
From October 9 (Thu) to 12 (Sun), a Sungkyunkwan University (SKKU) delegation visited Hanoi, Vietnam, to discuss strategies for strengthening educational and research…
Celebrating SKKU’s 627th Anniversary at the Newly Renovated Millennium Hall
On September 24, Sungkyunkwan University held a commemorative ceremony at the newly renovated Millennium Hall on the Humanities and Social Sciences Campus to celebrate the 627th anniversary of its…
Sungkyunkwan University (SKKU) ranked 87th in the 2026 Times Higher Education World University Rankings, up 15 places from last year. This achievement highlights SKKU’s growing global competitiveness and excellence in research and innovation.
#SKKU #THE2026 #Top100 #GlobalLeader
Metalens-Based Volumetric Photoacoustic Imaging Technology for Brain Organoids
A collaborative research group led by Professor Inki Kim (Department of Biophysics, Sungkyunkwan University), in partnership with Professors Byullee Park and Jong-Chan Park, has successfully developed…
Unveiling the Mechanism of Flowering Time Regulation through Protein Phase Separation
A research team led by Professor Jae-Hoon Jung from the Department of Biological Sciences has revealed that liquid–liquid phase separation (LLPS) in plant cells is delicately and reversibly…
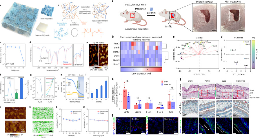
Development of Biocompatible and Stretchable Semiconductor for Implantable Devices
A research team led by Professor Suk Ho Bhang of the School of Chemical Engineering at Sungkyunkwan University and Professor Jin Young Oh of the Department of Chemical Engineering at Kyung Hee…
Development of Hydrogel-Based Triboelectric Nanogenerators That Maintain Durability and Output in Dry Environments
Professor Kyungwho Choi’s team (first author: Thien Trung Luu) of the School of Mechanical Engineering at Sungkyunkwan University, in collaboration with Professor…
Become a Member
The World 100 Reputation Network is a group of the best universities in the world, delivering research that enhances reputation and offering leaders the chance to develop their own careers on a global stage. Members benefit from events and study tours, training, monthly media monitoring, and unique reputation research to provide institutional advantage.
Korea University

W100 Representative
Dr. William H. StewartAssociate Director, International Cooperation
William H. Stewart is from Chicago, IL, USA, and earned a B.A. in Spanish Language and Literature and a minor in Linguistics, which led him to become a Spanish language instructor at a K-12 International School in Seoul in the Republic of Korea in 2008. This marked the start of a career in transnational and international education for the last two decades.
Given his experience in administration, expertise in higher education, international, and transnational education (coupled with proficiency in English, Spanish, and Korean), Dr. Stewart was recruited by Korea University’s Office of International Affairs. In his current role as the Associate Director of International Cooperation, he works to advance the university’s global initiatives.

With a founding spirit of “national salvation through education” Korea University has grown and prospered for more than 100 years. From its foundation by the Korean royal household in 1905, through Japanese occupation, and into the modern period of rapid economic development, Korea University has been the driving force behind education and social change in Korea.
Korea University is the top private university in Korea
Korea University offers 712 undergraduate courses in English
Deeply rooted in Korean history, leaping towards the world in the 21st century with the Korean tradition cherished in heart
Korea University was born as “Bosung College” in 1905. With a Royal grant from Emperor Gojong of the Korean Empire, Lee Yong-ik (Chungsukgong, 1854-1907), Treasurer of the Royal Household, established the school under the banner, “Education Saves the Country.” In the wake of the Korea-Japan Treaty in 1905, however, Lee Yong-ik sought asylum overseas to lead the resistance movement against Japan, which in turn posed a challenge to the management of Bosung College. Although Sohn Byung-hee (pen-name Uiam, 1861-1922), the leader of Cheondogyo, succeeded to the leadership vacated by Lee, Japanese imperial repression and the Great Depression aggravated the school’s financial predicament. Kim Seong-su(pen-name Inchon, 1891-1955) took over Bosung College and laid the foundation on which Korea University would arise. He aspired to build a genuine national university in response to the public schools, which the Japanese Empire manipulated to disseminate propaganda. In particular, the Main Hall (Historic Site 285), embodying the spirit of Inchon, and Main Library (Historic Site 286) were constructed through funding raised across the country and served as strong buttresses for the growth of the university. Following national liberation in 1945, the college was elevated to the status of a university in 1946 and renamed Korea University. Throughout the modern history of the Republic of Korea, Korea University has stood as a symbol of the spirit of resistance, manifesting the conscience of the nation and critical intelligence. This spirit led to a number of uprisings and protests by KU students calling for democracy, including one on April 18th, which triggered the April 19 Revolution in 1960.
Mission and vision
- Founded in 1905 by the Treasurer of the Royal Household, Young-Ik Yi, who believed that educating the young generation was the only way to secure Korea's independence
- KU is the country's first institution of higher learning funded and administered solely by Koreans
- KU's mission is to continue to play a key role in shaping Korea socially, culturally and academically
Research and International Partnerships
11,800
International students
USD500m
in Research funding
The university’s academic scope is extensive with its 18 undergraduate schools and colleges, and 23 graduate schools. KU is also renowned for its professional schools of Law, Medicine, and Business Administration.
In the 1990s, the Korean TechnoComplex was stablished to realize collaborative research by business, research institutes and university for the first time in Korea. Furthermore, Korea University established the School of Life Science and Biotechnology to foster professional human resources in the bioscience area, hosted the Seoul Center of the Korea Basic Science Institute, replete with cutting-edge research equipment, and opened the Graduate School of International Studies to nurture professionals in international and local studies. These endeavours paved the way for KU to join the ranks of leading global universities in science and other areas in the 21st century.
Become a Member
The World 100 Reputation Network is a group of the best universities in the world, delivering research that enhances reputation and offering leaders the chance to develop their own careers on a global stage. Members benefit from events and study tours, training, monthly media monitoring, and unique reputation research to provide institutional advantage.



